本文目录一览:
- 1、什么是自学考试?
- 2、什么是自考(自学考试)?
- 3、什么是自学考试
- 4、自学考试是什么有什么报考要求
- 5、什么叫自考
- 6、什么是自考
什么是自学考试?
1、高等教育自学考试,简称自学考试、电大等,是中国大陆一种对自学者进行以学历考试为主的高等教育国家考试制度。 是对中国现行专科升本科、中专升大专、高中升大学三种不同学习形式的学生的专科学历水平认定的一种考试制度。 报考条件:年满16周岁即可报名,专科不需要前置学历,本科毕业需要前置大专毕业证。
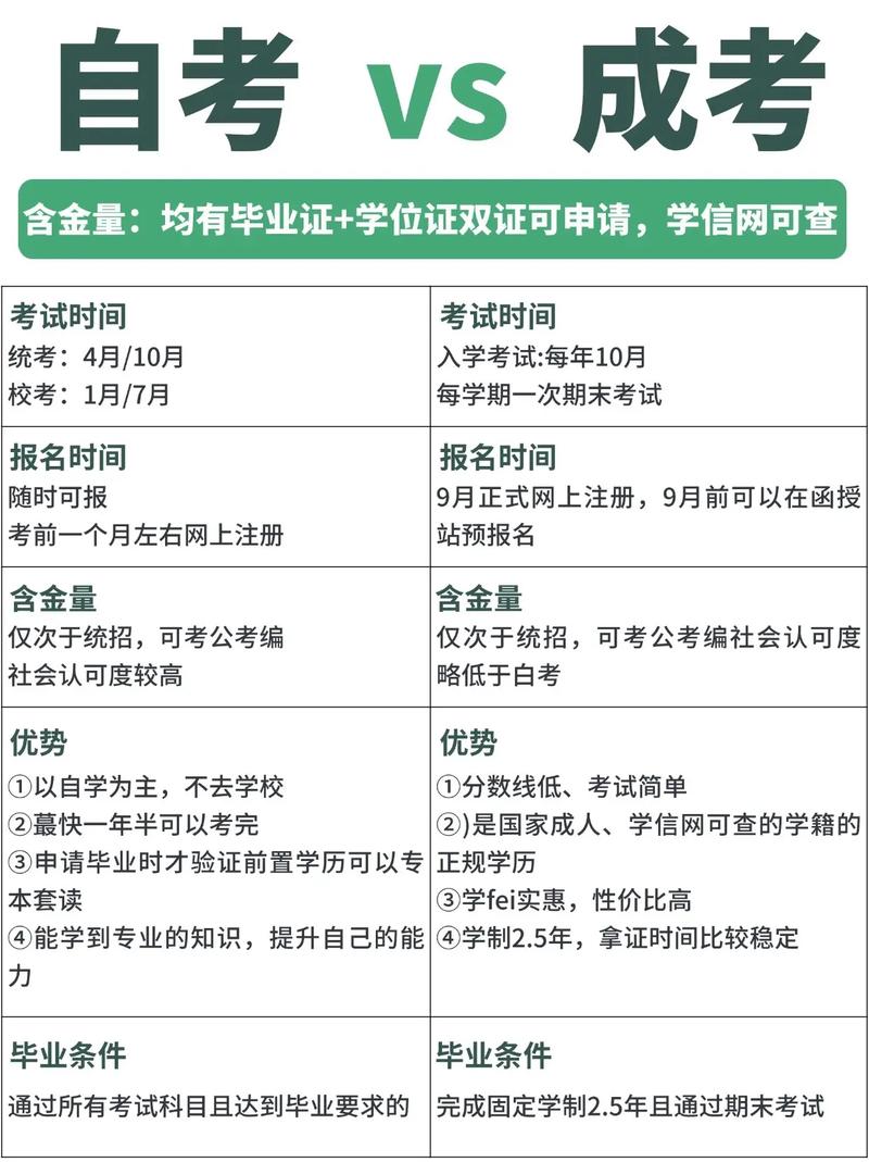
2、成考:即成人高等学校招生全国统一考试。自考:即高等教育自学考试。入学方式的区别成考:要参加每年10月的入学考试,被院校录取后再进行系统的学习。自考:没有入学考试,只需要参加报考专业的课程考试。 学习方式的区别成考:部分院校采用的是线上授课形式,学生可以在业余时间随时随地学习。

3、自考是高等教育自学考试,是国家法律承认的一种教育形式和考试制度。自考全称“高等教育自学考试”,是为完善我国高等教育体系,贯彻宪法“鼓励自学成才”的有关规定,对自学者进行以学历考试为主的高等教育国家考试。
什么是自考(自学考试)?
1、高等教育自学考试,简称自学考试、电大等,是中国大陆一种对自学者进行以学历考试为主的高等教育国家考试制度。 是对中国现行专科升本科、中专升大专、高中升大学三种不同学习形式的学生的专科学历水平认定的一种考试制度。 报考条件:年满16周岁即可报名,专科不需要前置学历,本科毕业需要前置大专毕业证。

2、高等教育自学考试(自考)是一种以学历考试为主的高等教育国家考试制度,面向全体自学者开放,无固定学制,考生通过自主学习或助学单位辅助完成课程学习,修满学分后申请毕业。
3、自学考试的学历分为专科、本科两个层次,意思是可以进行自考专科的考试,也可以进行自考本科的考试,但是社会上一般很少有自考专科的考生,更多的是自考本科。

什么是自学考试
高等教育自学考试,简称自学考试、电大等,是中国大陆一种对自学者进行以学历考试为主的高等教育国家考试制度。 是对中国现行专科升本科、中专升大专、高中升大学三种不同学习形式的学生的专科学历水平认定的一种考试制度。 报考条件:年满16周岁即可报名,专科不需要前置学历,本科毕业需要前置大专毕业证。
自考是高等教育自学考试,是国家法律承认的一种教育形式和考试制度。自考全称“高等教育自学考试”,是为完善我国高等教育体系,贯彻宪法“鼓励自学成才”的有关规定,对自学者进行以学历考试为主的高等教育国家考试。
成考:即成人高等学校招生全国统一考试。自考:即高等教育自学考试。入学方式的区别成考:要参加每年10月的入学考试,被院校录取后再进行系统的学习。自考:没有入学考试,只需要参加报考专业的课程考试。 学习方式的区别成考:部分院校采用的是线上授课形式,学生可以在业余时间随时随地学习。
个回答 #热议# 应届生在签三方时要注意什么?流流哈 2023-10-19 关注 国家承认学历自考本科是我国基本高等教育制度之一,成绩合格后由主考学校和高等教育自学考试委员会联合颁发大学毕业证书,国家承认学历,学信网可查,符合条件者由主考大学授予学士学位。
自考全称为“自学考试”,属于成人学历继续教育,有专科和本科两个层次,本质是非全日制学历,是成人考试学习的一种形式。 具体介绍如下:学习方式:以自学为主,无需到学校统一上课,考取成功也无需到学校读书,考完所有科目即可申请毕业证。
自学考试是对自学者进行以学历考试为主的高等教育国家考试,是个人自学、社会助学、国家考试相结合的高等教育形式。以下从多个方面详细介绍:报考条件:中华人民共和国公民,不受性别、年龄、民族、种族和已受教育程度的限制,均可按省级教育考试机构规定的要求参加自学考试。
自学考试是什么有什么报考要求
1、无严格年龄限制:自学考试对报考者的年龄没有严格限制,无论年轻人还是中年人,只要具备学习能力和意愿,均可报考。无前置学历限制:报考自学考试通常不要求具备前置学历,即初中、高中或同等学历毕业生均可直接报考专科层次;报考本科层次时,部分地区可能在申请毕业时要求提供专科毕业证书,但报考时无需提供。
2、自考本科报考需满足以下条件:基本条件国籍与身份:中华人民共和国公民,不受性别、年龄、民族、种族、学历、身体健康状况、居住地等限制(不限制户口,可在异地报考毕业),均可按省级自学考试机构规定的时间和地点报名参加考试。
3、自考本科的条件为凡中华人民共和国公民,不受性别、年龄、民族、种族和已受教育程度的限制,均可参加;但申请本科毕业时需具有国家认可的专科或专科以上层次学历证书。
4、自考(高等教育自学考试)的条件主要包括身份、学历、报考层次及学习准备方面的要求,具体如下:基本身份与学历条件身份要求:自考对考生的身份无严格限制,中国公民均可报考,不受性别、年龄、民族、种族、职业、地域等限制。学历要求:报考专科层次:无前置学历要求,即使未完成初高中教育也可直接报考。
5、自考没有条件限制,只要是中华人民共和国合法公民,持有二代身份证且年满18岁均可报考高等教育自学考试。具体说明如下:无学历限制:无论报考者当前学历是初中、高中、中专还是其他层次,均可直接报考自考专科或本科(但申请本科毕业时需提供专科及以上学历证明)。
什么叫自考
报考条件:年满16周岁即可报名,专科不需要前置学历,本科毕业需要前置大专毕业证。 考试时间:4月统考、5-6月校考、10月统考、11-12月校考、统考一个考期能报4科、校考一个考期能报6科、大自考没有校考,只有小自考有、大自考一年两个考期、小自考一年四个考期。
自考是高等教育自学考试,是国家法律承认的一种教育形式和考试制度。自考全称“高等教育自学考试”,是为完善我国高等教育体系,贯彻宪法“鼓励自学成才”的有关规定,对自学者进行以学历考试为主的高等教育国家考试。
自考本科是我国基本高等教育制度之一,成绩合格后由主考学校和高等教育自学考试委员会联合颁发大学毕业证书,国家承认学历,学信网可查,符合条件者由主考大学授予学士学位。
成考需要参加入学考试,自考没有入学考试。 学习方式 成考采用函授或业余学习方式,自考则是完全自学或报班学习。 学制 成考有固定的学制,自考没有固定学制,什么时候通过所有课程,什么时候毕业。 含金量 自考的含金量略高于成考。
自考是对自学者进行的以学历考试为主的高等教育国家考试,是个人自学、社会助学和国家考试相结合的高等教育形式。具体介绍如下:定义与形式:自考是个人通过自学,或借助社会上的自考培训机构(社会助学)进行学习,之后参加国家统一组织的考试。
自考报名来啦!只需身份证和照片即可轻松报考,你还在等什么?快来加入我们吧简单快捷自考报名只需身份证和照片,无需其他繁琐材料,让你轻松完成报名。自主学习自考是一种自主学习的方式,让你可以在工作和生活之余,自由安排学习时间,提高自己的综合素质。
什么是自考
报考条件:年满16周岁即可报名,专科不需要前置学历,本科毕业需要前置大专毕业证。 考试时间:4月统考、5-6月校考、10月统考、11-12月校考、统考一个考期能报4科、校考一个考期能报6科、大自考没有校考,只有小自考有、大自考一年两个考期、小自考一年四个考期。
国家承认学历自考本科是我国基本高等教育制度之一,成绩合格后由主考学校和高等教育自学考试委员会联合颁发大学毕业证书,国家承认学历,学信网可查,符合条件者由主考大学授予学士学位。
自考是高等教育自学考试,是国家法律承认的一种教育形式和考试制度。自考全称“高等教育自学考试”,是为完善我国高等教育体系,贯彻宪法“鼓励自学成才”的有关规定,对自学者进行以学历考试为主的高等教育国家考试。
成考需要参加入学考试,自考没有入学考试。 学习方式 成考采用函授或业余学习方式,自考则是完全自学或报班学习。 学制 成考有固定的学制,自考没有固定学制,什么时候通过所有课程,什么时候毕业。 含金量 自考的含金量略高于成考。
自考报名来啦!只需身份证和照片即可轻松报考,你还在等什么?快来加入我们吧简单快捷自考报名只需身份证和照片,无需其他繁琐材料,让你轻松完成报名。自主学习自考是一种自主学习的方式,让你可以在工作和生活之余,自由安排学习时间,提高自己的综合素质。
自考全称为“自学考试”,属于成人学历继续教育,有专科和本科两个层次,本质是非全日制学历,是成人考试学习的一种形式。 具体介绍如下:学习方式:以自学为主,无需到学校统一上课,考取成功也无需到学校读书,考完所有科目即可申请毕业证。