本文目录一览:
报考国家公务员的条件
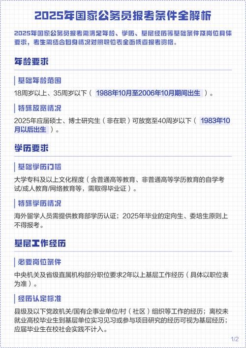
具有中华人民共和国国籍。年龄要求为18周岁以上、35周岁以下;应届毕业硕士研究生和博士研究生(非在职)年龄可放宽至40周岁以下。政治与品行要求 拥护中华人民共和国宪法。具有良好的品行,无违法违纪记录。身体与能力条件 具有正常履行职责的身体条件(如视力、听力、肢体功能等符合岗位要求)。
报考国家公务员的条件主要包括以下几点:国籍要求 报考者必须具有中华人民共和国国籍。年龄限制 报考者年龄需在18周岁以上、35周岁以下。对于应届毕业硕士研究生和博士研究生(非在职),年龄可放宽到40周岁以下。政治要求 报考者必须拥护中华人民共和国宪法,具有良好的政治素质和道德品质。

报考者需为18周岁以上、35周岁以下的人员。经公务员主管部门批准,个别职位对报考年龄有特殊要求的,从其年龄规定。学历及资格要求:报考者需具备相应的学历背景,通常要求大专及以上学历,具体以招考职位要求为准。
报考国家公务员考试需满足以下条件: 国籍要求: 考生必须为中华人民共和国国籍持有者。 基本条件: 年龄:通常要求在18至35岁之间,具体年龄限制可能因职位而异。 学历:通常为大专及以上,具体学历条件依据职位需求而定。 专业技术职务资格:考生需具备所申请职位所要求的资格。

报考国家公务员的条件主要包括以下几个方面:中国公民身份:申请人必须是中国公民。思想政治和道德品质:热爱社会主义事业,并具备良好的思想政治素质和道德品质。法律和法规规定的其他条件:年龄条件:通常限制在18至35岁之间,但特殊职位可能会放宽年龄限制。
报考国家公务员考试需要什么条件?
1、基本要求国籍与宪法:具有中华人民共和国国籍,拥护中华人民共和国宪法。品德与身体:具有良好的品行,具有正常履行职责的身体条件。限制情况:现役军人、在读的非应届毕业生、在职公务员和参照公务员法管理的机关(单位)工作人员,不能报考。

2、报考公务员需要满足以下条件:国籍要求:具有中华人民共和国国籍,这是报考公务员的基本前提,确保报考者对国家具有忠诚和归属感,能够依法履行公职,维护国家利益。年龄要求:年龄在18周岁以上、35周岁以下。
3、考生应具有符合职位要求的工作能力,这要求考生具备与所报考职位相匹配的专业知识和技能。文化程度 考生需具有大专以上文化程度,这是报考国家公务员的基本学历要求。综上所述,报考国家公务员考试并不要求考生具备全国计算机等级二级考试证书。考生只需满足上述报考条件即可报考。
4、具有中华人民共和国国籍的公民:这是报考国家公务员考试的首要条件,只有中国公民才有资格参加。年满18周岁的成年人:考生必须达到法定成年年龄,即18周岁,才有资格报考。拥护中华人民共和国宪法的公民:考生需要明确表示拥护我国的宪法,这是作为国家公务员的基本政治要求。
5、考国家公务员需要满足以下条件与要求:基础性门槛条件年龄:一般情况下,报考人员年龄需在18周岁以上、35周岁以下(例如2020年国考要求1983年10月至2001年10月期间出生)。2020年应届硕士研究生和博士研究生(非在职)年龄可放宽至40周岁以下(1978年10月以后出生)。
国家公务员报考条件
1、基本要求国籍与宪法:具有中华人民共和国国籍,拥护中华人民共和国宪法。品德与身体:具有良好的品行,具有正常履行职责的身体条件。限制情况:现役军人、在读的非应届毕业生、在职公务员和参照公务员法管理的机关(单位)工作人员,不能报考。
2、基本报考条件国籍与年龄 具有中华人民共和国国籍。年龄要求为18周岁以上、35周岁以下;应届毕业硕士研究生和博士研究生(非在职)年龄可放宽至40周岁以下。政治与品行要求 拥护中华人民共和国宪法。具有良好的品行,无违法违纪记录。
3、国家公务员报考条件主要包括以下几点:年龄要求:报考者年龄应在18至35周岁之间。政治素质与道德品行:报考者需符合中华人民共和国宪法规定,拥护宪法,政治立场坚定,政治素质良好,具备道德品行。身体条件与心理素质:报考者须具备正常履行职责的身体条件,体检需满足国家制定的通用和特殊标准。